RyD, Quiénes Somos

Ruptura y Democracia es una asociación civil sin ánimo de lucro que busca un cambio de sistema político en España. Para conocer mejor nuestros principios de acción y la forma como nos organizamos, consulta los siguientes apartados:

Ruptura y Democracia (RyD) es una asociación civil sin ánimo de lucro formada por ciudadanos y ciudadanas de cualquier condición. No mantiene vínculos ni recibe financiación de organismos estatales ni de corporaciones privadas. Su propósito es impulsar una transformación política, social y cultural que permita la reconfiguración del sistema político español hacia una democracia formal.

Nuestro ámbito de actuación se extiende a todo el territorio nacional, sin descartar iniciativas o colaboraciones internacionales alineadas con nuestros fines. La estructura interna de RyD se basa en la participación activa y directa de todos sus miembros, quienes toman decisiones en igualdad de condiciones mediante procesos asamblearios. Defendemos una organización transparente, descentralizada, coordinada, solidaria y orientada a la formación continua. Para garantizarlo, contamos con un modelo organizativo y un marco normativo diseñado específicamente para ello.

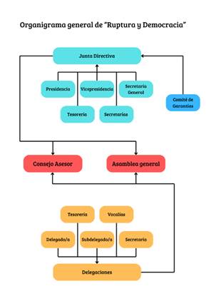
La asociación está compuesta por varios órganos de gobierno:

Es el máximo órgano de decisión de la asociación y está integrada por todos los asociados con derecho a voto. Se reúne, como mínimo, una vez al año y decide sobre cuestiones esenciales, tales como:

  • Aprobación de la gestión y las cuentas anuales de la Junta Directiva.
  • Aprobación de los presupuestos y planes estratégicos del nuevo ejercicio.
  • Elección y revocación de los cargos de la Junta Directiva.
  • Modificación de los Estatutos o del Reglamento Interno.
  • Disolución de la asociación y liquidación de bienes.

Para más información, consulta el artículo 12 de nuestros Estatutos (clic aquí).

Constituyen el eje vertebrador de RyD y garantizan la presencia y acción de la asociación en todo el país. Son el principal espacio de participación y organización de los asociados.

Existen dos tipos:

  • Delegaciones territoriales (ámbito provincial o comarcal).
  • Delegaciones sectoriales (centradas en colectivos específicos como estudiantes, trabajadores, pensionistas, transportistas, agricultores, etc.).

Cada Delegación se organiza de forma autónoma mediante su propia asamblea y una Junta Directiva local, integrada por:

  • Delegado/a
  • Subdelegado/a
  • Secretaría
  • Tesorería
  • Vocalías

Aunque mantienen coordinación con la Junta Directiva nacional, las Delegaciones cuentan con una amplia autonomía. 

Para más información, consulta el artículo 13 de nuestros Estatutos (clic aquí).

Es el órgano ejecutivo nacional de la asociación. Está compuesta por los siguientes cargos:

  • Presidencia: ostenta la representación legal y preside los órganos colegiados, con voto de calidad.
  • Vicepresidencia: sustituye a la Presidencia en el caso necesario y colabora en la dirección.
  • Secretaría General: gestiona documentación, actas, registros y administración.
  • Tesorería: gestiona fondos, pagos, presupuestos y contabilidad.
  • Secretarías funcionales: áreas especializadas como comunicación, formación u organización (entre otras), dirigidas al correcto funcionamiento de las necesidades organizativas de la asociación.

Las funciones principales que debe acometer la Junta Directiva son:

  • Ejecutar los acuerdos de la Asamblea General y del Consejo Asesor.
  • Convocar ambos órganos.
  • Dirigir las actividades sociales, económicas y administrativas de la asociación.
  • Representar a RyD ante otras organizaciones.
  • Admitir nuevos miembros.
  • Gestionar expedientes y resolver asuntos urgentes.

Asimismo, ofrece apoyo logístico y asesoramiento a las Delegaciones para facilitar su desarrollo interno y crecimiento. 

Para más información, consulta el artículo 16 y 18 a 22 de nuestros Estatutos (clic aquí).

Es el órgano de coordinación estratégica y territorial. Lo integran un representante de cada Delegación, el titular del Comité de Garantías y los miembros de la Junta Directiva.

Su labor consiste en:

  • Hacer seguimiento de las actividades de las Delegaciones.
  • Identificar necesidades y coordinar recursos.
  • Diseñar planes, campañas y actividades coherentes a nivel nacional.
  • Acordar estrategias vinculantes para todos los órganos de la asociación.

Para más información, consulta el artículo 15 de nuestros Estatutos (clic aquí).

Es el órgano independiente de control y justicia interna. Sus funciones principales son:

  • Instruir expedientes disciplinarios.
  • Redactar y dar coherencia a los textos normativos/jurídicos de la asociación
  • Resolver conflictos entre órganos o miembros.
  • Actuar como “Defensor del asociado”.
  • Asesorar jurídicamente a la organización y sus asociados.

Aunque formalmente se encuadra dentro de la Junta Directiva, goza de plena independencia y su cargo se elige en las elecciones generales internas.

Para más información, consulta el artículo 25 de nuestros Estatutos (clic aquí).

Los cargos de los distintos órganos, especialmente en Delegaciones y Junta Directiva, se eligen mediante voto uninominal e intransferible.

Además, la asociación dispone de mecanismos de revocación que pueden activarse cuando un cargo incumple sus responsabilidades, genera conflictos disciplinarios o perjudica gravemente a la asociación.

Para más información, consulta los artículos 31, 32 y 33 de nuestros Estatutos (clic aquí).

Los documentos que rigen el funcionamiento de RyD son:

  • Estatutos Generales: norma principal que regula la estructura organizativa, los órganos de gobierno, los derechos y deberes de los miembros y los procedimientos internos.
  • Reglamento Interno: desarrollará con mayor detalle aspectos no especificados en los Estatutos. Actualmente está pendiente de redacción.
  • Manuales de funciones: definen las responsabilidades, metodología y objetivos de cada cargo u órgano para asegurar eficacia, evitar duplicidades y reforzar la coordinación.

Este marco normativo, sumado a nuestra estructura organizativa, garantiza una gobernanza interna sólida, fomentando la participación de los asociados y la descentralización de sus funciones, sin poner en riesgo la eficacia del funcionamiento conjunto.

Esta propuesta va en consonancia con nuestros ideales, donde el papel de la representación, la independencia y descentralización de los cargos, adapta los principios de la democracia formal a la organización interna de una asociación. 

La asociación se financia principalmente mediante aportaciones voluntarias de sus miembros, realizadas por transferencia bancaria o campañas de crowdfunding que detallan de forma transparente las necesidades materiales o logísticas.

Otros métodos de financiación incluyen:

  • Venta de merchandising.
  • Organización de eventos con venta de entradas o consumiciones.
  • Donaciones en especie de materiales o recursos útiles para la asociación.

Aunque actualmente no se aplica, se contempla la posibilidad de establecer una cuota obligatoria de afiliación para garantizar estabilidad económica, decisión que deberá ser aprobada por la Asamblea General.

RyD ofrece sus cuentas de manera transparente, publicando balances económicos anuales, mensuales o diarios, según corresponda.

RyD no actúa de forma aislada. Nuestro trabajo también se orienta hacia la colaboración con ciudadanos y organizaciones afines para fortalecer la lucha por nuestros objetivos.

Agrupamos nuestra acción externa dentro de lo que, comúnmente, se denomina Movimiento Abstencionario, el cual tiene como objetivo común la implantación de un régimen de democracia formal en España.

El Movimiento Abstencionario reúne a personas y entidades que comparten esa aspiración, cada una con propuestas organizativas, territoriales o sectoriales distintas. Ofrecemos un listado con algunas de ellas: 

Asociaciones civiles

  • Movimiento de Ciudadanos hacia la República Constitucional (MCRC)
  • Junta Democrática de España (JD)
  • Asociación por la Democracia Formal (ADF)
  • Universitaris per la Democràcia (UxD)
  • Unión del Pueblo 29
  • Aragón por la Democracia (AD)

Plataformas

  • Acción Democrática Abstencionaria

Sindicatos

  • Sindicato del Pueblo

Creadores de contenido 

Diversos divulgadores y canales de redes sociales contribuyen a la difusión de las ideas de la democracia formal y la crítica al sistema actual. Entre ellos destacan:

  • Rubén Gisbert
  • Libertad Colectiva Ibérica
  • Polilla de Darwin
  • Alejandro Caballero – caballerojandro
  • Demolimit
  • Revolución Política
  • Pedro Martínez – Abstencionario
  • Fake Democracy
  • Iluso Urbanita
  • Charlie Under Uno
  • Fuera del Sistema
  • Iustitia y Democracia
  • Libertad Política Colectiva
  • Antonio Alfaro
  • Aprobado por Abstención
  • Fran Giannini
  • Red Civil de Voluntarios
  • El Periódico del Pueblo